您所在的位置:首页 - 合作交流 - 移动实验室

移动实验室

壁画

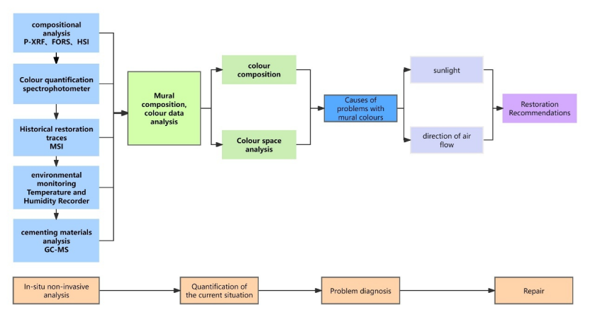
针对内蒙古美戴召壁画变色问题,通过高光谱、反射光谱、红外热成像、X射线荧光、多光谱、色差仪对壁画的组成和色彩进行了研究,建立了环境与变色之间的联系,提供了修复建议,实施后取得了较好的效果。

image.png

研究流程


image.png

image.pngimage.png

壁画色彩空间分布

image.pngimage.png

image.pngimage.png

环境与变色


image.png

image.png

image.png

image.png

image.png

颜料

image.png

image.png

修复痕迹

image.png

image.png

修复建议及实际修复效果